
2024-07-22 579 文章来源:
近日,重庆市经信委公布
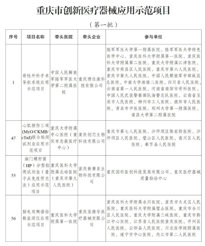
《重庆市创新医疗器械应用示范项目》
两江新区大地产业园
博仕康科技、创芯生物
新赛亚生物、玺德尔医疗
4家企业4个项目入选
据介绍,这是为进一步推动我市医疗器械产业高质量发展,构建产学研医深度协同的创新体系,根据《关于开展2024年重庆市创新医疗器械应用示范项目申报的通知》(渝经信发〔2024〕22号)规定,经申报推荐、专家评审、部门会商和网上公示等程序,市经济信息委、市科技局、市卫生健康委、市医保局和市药监局联合确定的《重庆市创新医疗器械应用示范项目(第一批)》。
根据要求,项目牵头及参与单位加快产品入院应用,做好项目组织实施和管理工作,尽快形成“应用示范—临床评价—迭代升级—辐射推广”效应,确保资金规范使用和按期完成项目任务目标。

该项目立足解决创新医疗器械推广应用难题,通过实施创新医疗器械产品应用示范工程,鼓励多家临床医疗机构携手,共同构建产品使用规范和评价指标体系,确保医疗器械的有效和安全使用,为患者提供更加坚实的保障,提高医疗服务质量,实现创新链、产业链、人才链融合发展。入选单位产品可获一系列配套支持:
一、挂牌应用示范创新中心。给予申报单位挂牌“重庆市创新医疗器械应用示范中心”。
二、政策优先支持。获批项目在申报重庆市科技创新专项资金、工业和信息化专项资金、实施产品注册、申请医疗服务价格项目和纳入医保支付时,对符合规定的予以优先支持。
三、优先推荐参赛参评。对项目实现重大创新、技术突破、迭代升级的,优先推荐参加市级和国家级科技成果奖励评选。
四、推优奖励。对挂牌应用示范创新中心的医疗机构中按相关政策规定对完成、转化该项科技成果作出重要贡献的医务和公共卫生工作人员给予的现金奖励。
五、鼓励医企合作,共建转化研究基金。鼓励“企业出资出题、医疗机构和科研院所解题”的横向合作模式,应用示范项目可视同科研课题纳入省部级纵向课题管理,鼓励企业与医院共建转化医学研究基金。